88858cc永利官网
88858cc永利官网
学院概况
学院简介
学院领导
管理服务
学系与教研室
理事单位
智能制造机器人
新闻动态
建设情况
党群工作
组织机构
纪委机关
基层分会
本科教育
培养方案
质量工程
研究生教育
研究生导师
培养方案
招生考试
学科与科研
学科建设
科研团队
科研平台
中瑞GF基地
实验室开放
学生工作
学工风采
学生榜样
学生组织
校友之家
培养方案
当前位置: 88858cc永利官网> 本科教育> 培养方案> 正文>
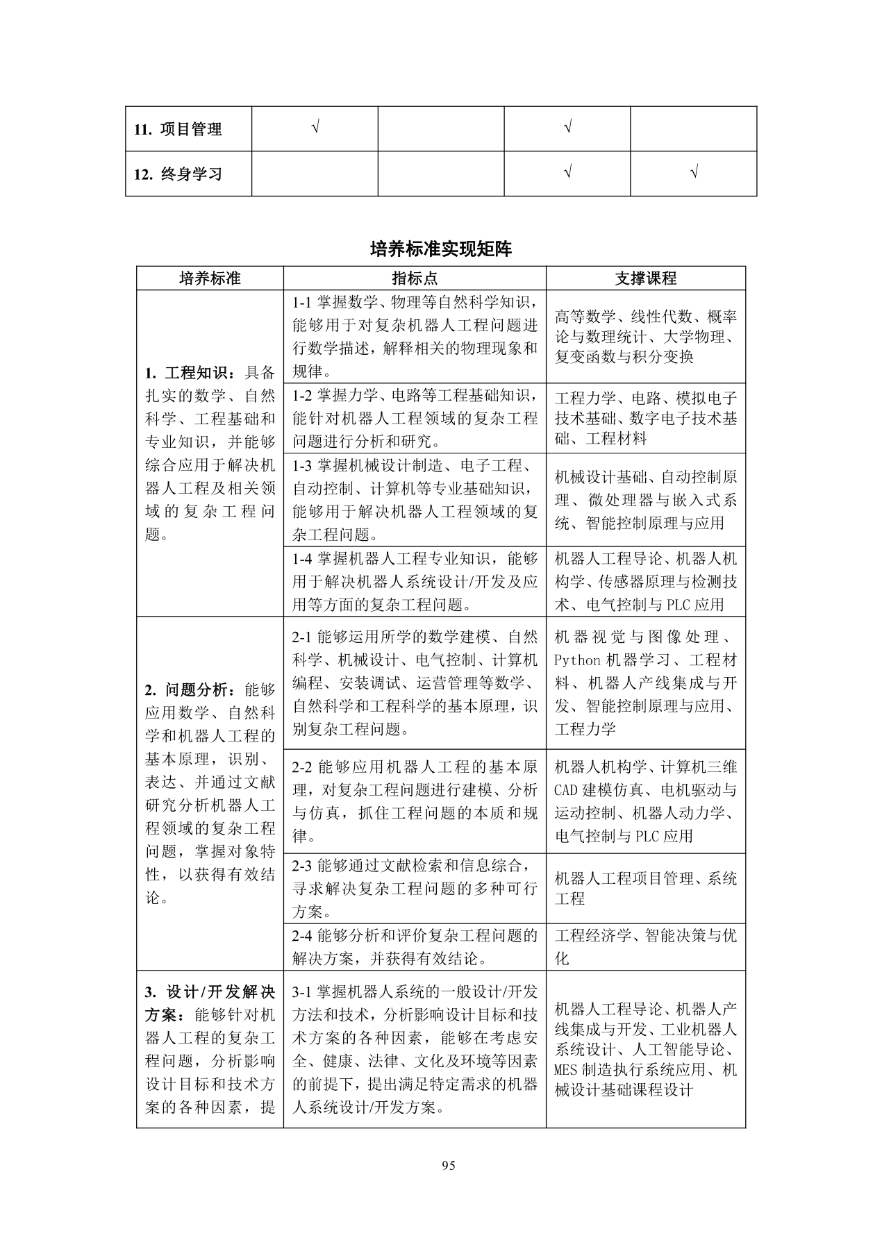
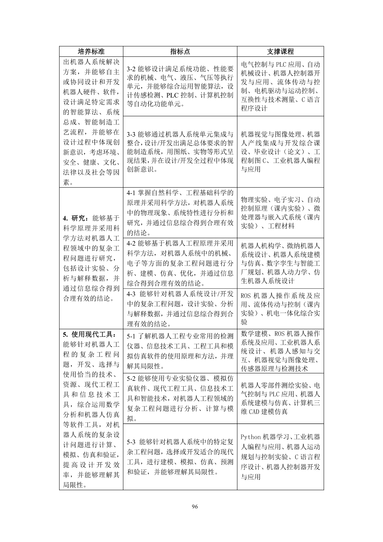
机器人工程专业培养方案(2022版)
2024年05月16日 15:11 点击:[]
上一条:
过程装备与控制工程专业培养方案(2022版)
下一条:
机械电子工程专业培养方案(2022版)
本科教育
培养方案
质量工程